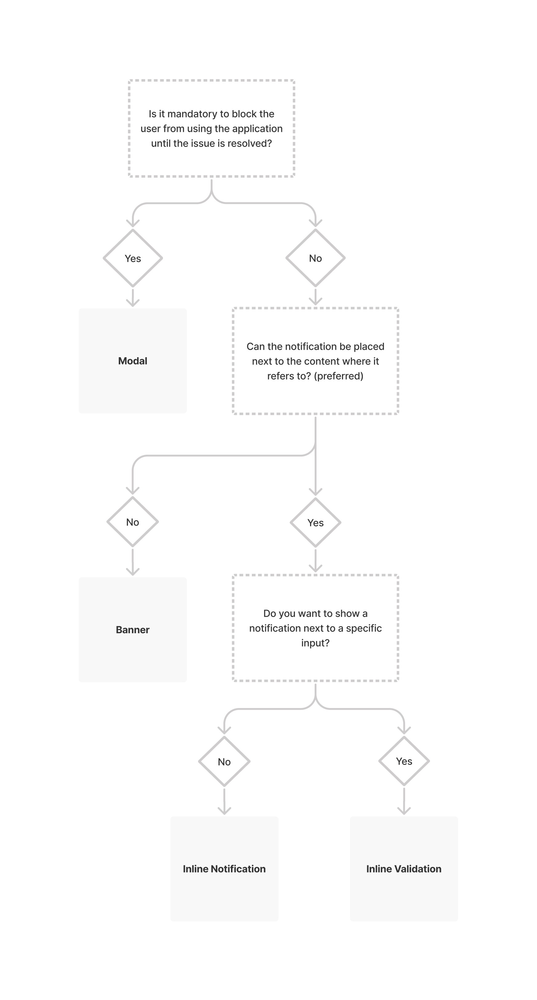
Decision Tree Provide additional information for a task, a status, or their current action. Confirm a task was completed as expected. Inform/confirm that the user is taking actions or an event occurs that is not desirable or might have effects - variant 1. Inform/confirm that the user is taking actions or an event occurs that is not desirable or might have effects - variant 2.
